Što se događa s vašim mozgom kada uzmete najjači svjetski psihodelik?
Istraživači s londonskog sveučilišta (UCL) proveli su prvo istraživanje o tome kako psihodelik 5-MeO-DMT utječe na ljudski mozak, pokazujući da se temeljni konstrukti poput prostora, vremena i sebe mogu istopiti, dok svijest ostaje prisutna.
U roku od nekoliko sekundi nakon udisanja 5-MeO-DMT-a, najmoćnijeg psihodelika na svijetu, poznata struktura stvarnosti potpuno se rastvara.
Za razliku od drugih psihodeličnih droga, poput LSD-a ili psilocibina (čarobnih gljiva), koje kao da ‘konstruiraju’ svjetove iskustva, npr. izazivajući vizualno zamršene geometrijske halucinacije, 5-MeO-DMT je jedinstven po svojoj sposobnosti uklanjanja svih senzornih i mentalnih sadržaja.
5-MeO-DMT često uranja pojedinca u stanje opisano kao ‘praznina’, ‘nedualnost’ ili ‘čista svijest’, gdje osjećaj sebe, vremena i prostora potpuno nestaje dok svijest paradoksalno ostaje budna. Međutim, dok su drugi psihodelici naširoko proučavani, učinci 5-MeO-DMT-a na ljudski mozak uglavnom su neistraženi u ljudskoj neuroznanosti. To je tako unatoč njegovoj trenutnoj uključenosti u klinička ispitivanja za liječenje depresije, bipolarnog poremećaja i poremećaja uzrokovanih konzumacijom alkohola.
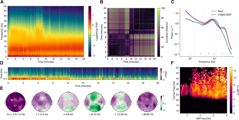
Trenutna studija, objavljena u Cell Reportsu, mjerila je električnu aktivnost mozga kod 29 sudionika koji su udahnuli visoku dozu isparenog sintetičkog 5-MeO-DMT-a pomoću elektroencefalografa (EEG-a).
Nakon udisanja psihodelika, istraživači su primijetili da su se spori moždani valovi dramatično povećali. Normalno, ovi valovi putuju naprijed i natrag kroz korteks, pomažući različitim regijama u komunikaciji. Međutim, pod utjecajem 5-MeO-DMT-a fragmentirali su se u kaotične, kratkotrajne valove koji su putovali mozgom u neobičnim smjerovima.

Spori moždani valovi igraju ključnu ulogu u regulaciji stanja svijesti. Povezani su sa smanjenom percepcijom, npr. dubokim snom, anestezijom ili komom, no sudionici su bili budni i svjesni dubokog (profound) iskustva.
Istraživači su također otkrili da su ovi neobični učinci sporih valova gurali mozak u cjelini prema neobično jednostavnom i stabilnom stanju. Umjesto stalnog prelaska između stanja, istraživači su primijetili da se mozak smjestio u niskodimenzionalni obrazac, što otežava postizanje velikih promjena.
Ova neobična stabilnost može objasniti zašto neki ljudi opisuju iskustvo ‘otpadanja’ (falling away) svega poznatog, jer njegova jednostavnost može spriječiti mozak da bude u stanju predstaviti složene kategorije koje normalno čine naš svijet.
Govoreći o nalazima, prvi autor George Blackburne (Odjel za psihologiju i jezične znanosti) rekao je: „Ovi nalazi dovode u pitanje dugotrajne pretpostavke da spori moždani ritmovi uvijek signaliziraju nesvjesnost. To bi više moglo biti povezano s time kako se ti fenomeni zajedno odvijaju u prostoru i vremenu diljem mozga.”
„5-MeO-DMT radikalno reorganizira ljudski mozak kako bi stvorio ovo jedinstveno stanje ‘dekonstruirane svijesti’. Čini se da mozak ne može formulirati razlike koje obično strukturiraju naše životno iskustvo, no ipak nastavlja proizvoditi temeljni osjećaj da doista nešto doživljavamo i da je nešto prilično izvanredno. Vjerujemo da je ovo značajan korak u istraživanju – kako oduzeti nebitne elemente subjektivnog iskustva i doći do srži neurobiologije svijesti.”
Komentirajući značaj ovih otkrića i potencijalne puteve istraživanja, računalni neuroznanstvenik profesor Christof Koch, poznati istraživač na Allen institutu, rekao je: „Nalazi izneseni u studiji Blackburnea i suradnika unapređuju naše razumijevanje fizioloških učinaka 5-MeO-DMT-a na ljudski mozak i otvaraju buduće puteve istraživanja. Akumulirani EEG podaci, nakon što postanu javno dostupni, mogli bi se iskoristiti za identifikaciju potencijalnih biomarkera za „mistična“ ili „vrhunska“ iskustva koja potiču terapijsku učinkovitost ili za gubitak svijesti korištenjem perturbacijske složenosti.”
(Izvor: ucl.ac.uk; 19. siječnja 2026.)
[VIDEO] Izvršni direktor Anthropica upozorava na nadolazeći ‘tsunami umjetne inteligencije’
Dario Amodei može se pohvaliti mnogim kvalifikacijama, ali nismo znali da je i meteorologi…






